Projetos

Criamos uma rede local de dados de longo alcance e baixa latência capaz de englobar todo o trem. Dessa forma, diferentes dispositivos, como câmeras, drones, bloqueio remoto e outros dispositivos podem interagir com o maquinista, com o sistema de controle da locomotiva, com colaboradores ao longo da via e com a sociedade quando ocorre aproximação da composição.

O sistema foi concebido para que o agente mais exposto ao risco seja capaz de penalizar a composição a partir de seu dispositivo portátil de bloqueio durante alguma intervenção no trem, garantindo, assim, o trabalho seguro.
Dessa forma, o agente tem uma participação ativa no bloqueio do trem via sistema, o que reduz os riscos de falha de comunicação, seja por troca de maquinistas ou por interferência devido a distância entre o ponto de intervenção e a cabine do trem.

Nossa plataforma proporciona a extensão visual dos condutores através de câmeras fixas ou móveis capazes de reconhecer pessoas, objetos ou outro padrão programável na via. As imagens captadas pela câmera são transmitidas em tempo real para o maquinista na cabine para alertá-lo e direcioná-lo na melhor tomada de decisão.

Nós combinamos a confiabilidade do algoritmo de detecção de objetos com a velocidade computacional de um controle NMPC para criarmos um algoritmo seguidor de linha ferroviária para um drone!

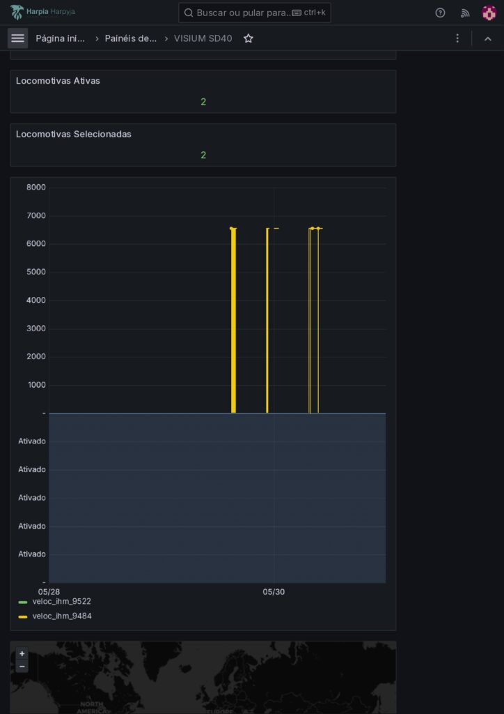
O Visium Embarcado é o sistema de telemetria instalado diretamente nas locomotivas. Ele realiza a aquisição contínua de dados operacionais por meio de sensores e módulos eletrônicos embarcados, monitorando variáveis como tração, velocidade, consumo de combustível, temperatura, estado de sistemas e eventos relevantes da operação. Os dados coletados são transmitidos para a nuvem, garantindo confiabilidade e rastreabilidade em tempo real ou offline.
Esse módulo é responsável por transformar a locomotiva em uma fonte inteligente de dados, essencial para análises técnicas e operacionais.

O Visium Dashboard é a interface web de visualização dos dados coletados pelas locomotivas. Ele organiza as informações em gráficos, mapas, indicadores e relatórios interativos, permitindo o monitoramento da frota, análise de desempenho, diagnóstico de falhas e identificação de padrões de operação. Com filtros avançados e foco na experiência do usuário, o Dashboard f

O HAMO é um dispositivo inteligente desenvolvido para prevenir acidentes de trabalho por queda em altura, garantindo o correto atracamento dos ganchos de segurança utilizados por operadores em andaimes e estruturas elevadas.

Este sistema foi desenvolvido para automatizar e controlar o acesso de passageiros em ônibus por meio de reconhecimento facial. Integrado a um módulo de conectividade 4G, o sistema permite verificação rápida e segura da identidade dos usuários, eliminando a necessidade de cartões ou crachás.

Vamos conversar?